
最近的生活幾乎都是補習或補課,開始習慣每天吸收大量新知識,儘管每週已經被新知識淹沒,但還是鼓起勇氣報名「開放式對話(Open Dialogue)」的課程,算是第一次主動報名付費的工作坊。
這次報名的開放式課程分為兩部分,線上簡介以及實體演練,講師為郝柏瑋****心理師。這篇文章單純作為筆記使用,簡介並紀錄開放式對話的重點。
開放式對話(Open Dialogue)是來自芬蘭的服務模式,由Jaakko Seikkula**創立,服務對象為思覺失調患者,當事人的症狀除了大家熟知的妄想、幻聽、幻覺之外,在生活中也可能碰到問題,像是有些人無法依照氣溫選擇自己的穿著;有些人以前有興趣的事,現在失去興趣,變得不願意出門。思覺失調在精神醫療領域中可以說是最棘手的病症,而開放式對話嘗試使用不同傳統精神醫療模式的方法創造能夠幫助思覺失調患者康復的環境。
講師提到,開放式對話可以分為兩個層次,一是「組織服務模式及合作文化」,是指開放式對話在服務上的基本架構、哲學觀和人性觀;二則是「對話實踐工作方法」,是指針對在對話工作上的重要概念和原則。

圖片出處:講師PPT
開放式對話的出現來自於反思並補足現行精神醫療模式的缺點,講師分六點簡單說明:
講師提到,在現行的精神醫療中,只要急性發病就會送到醫院治療,可是這種作法的副作用是「人類生命經驗被病理化」。每個人的經驗當中都有不同反應,可是被標籤成一種病理,最常見的是創傷和悲慟反應,例如:古人有喪三年的禮儀,按照現在精神醫療標準可能會被診斷為憂鬱症;女性因為經痛而產生的情緒不穩定被病理化為「經期前症候群」。當人類不同的生命經驗被病理化,我們反而創造出更多的病。
精神科的病歷中,充滿關於問題的紀錄、負面的紀錄,醫生並不會紀錄當事人的興趣、喜好,而是針對病症現象紀錄。這也會忽略了精神疾病作用在人身上的異質性。
「我怎麼講我自己,就會怎麼看我自己。」
在後現代的觀點中,開始注重當事人如何認知、詮釋問題,使用當事人的語言來理解問題是很重要的。講師舉例說明,有個案認為自己被自己的精神科病歷給誤解了。個案變成會去套入病歷上的敘述而狀態僵化。
臺灣現在的社區醫療資源匱乏,強制住院的問題是,會讓關係斷裂,家人、親友關係都被阻斷,她們必須在特定時間才能與當事人見面。如果當事人有工作或學業的話,也會因為住院而暫停,使得很多人要因此休學、離職。強制住院的作法雖然能讓當事人得到豐富的醫療資源,卻也切斷了原本穩定的關係連結,在醫院中的連關係僅剩病友和醫療人員。
由於現行醫療體系以「效率」為重,醫生基本上不會有太多時間能夠和當事人、照顧者對話。無論是任何人發生變故、狀態上的變化,其實都有很大的心理需求、被安撫的需求,若能夠有時間與專業醫療人員對話,不只能解決知識被壟斷的問題,也能夠增加當事人的安全感和信任感。
講師提到,在醫院會有職能治療師、社工師等專業人員一起開治療會議交換專業意見,可是在社區和居家沒有那麼多機會合時間。在社區是當事人自己要跨專業,必須要由自己去找各個專業人員,將自己需要的資源連結起來。
快速運作的資本主義社會不太允許我們失去勞動力,因此藥物是最短期有效的解方。在精神醫療和消費主義共構之下,我們大量使用失眠、抗焦慮的藥物,只要碰到問題就以吃藥解決,逐漸形成過度用藥的現象。

圖片出處:講師PPT
開放式對話的主要核心概念是在對話過程中透過盡可能地坦承並且互相傾聽,建立⼀個民主系統,讓人們對於自己的治療方式發表意見,並積極參與。這樣的對話模式依循著去中心化、去專業化、沒有階級的對話方式,每個人都可以發表意見,並嘗試將彼此的意⾒容納近整個治療考量之中,在過程中避免診斷程序、控制的倫理、病理化的語⾔。
民主系統意味著開放式對話試圖將所有聲音都納入討論,包含當事人的妄想、幻聽、幻覺,都被視為與創傷經驗有關的一種聲音並納入治療考量。使用當事人喜歡的方式、貼近他的經驗的方式進行服務。

圖片出處:講師PPT
講師提到思覺失調充滿了異質性,每個當事人的經驗和病因都不同,卻都被歸類在思覺失調中,在同一間病房內病友們可能也會相互影響,習得他人對疾病的反應策略,最後可能已經遠離最初的失序狀態。
開放式對話將幻聽/幻想視為「當事人尚為找到語言能描述的創傷經驗」,講師提到,美國幻聽者社群Hearing the Voice發現93%的幻聽內容與當事人的創傷經驗是有關係的。

圖片出處:講師PPT
開放式對話受到非洲文化「Ubuntu」影響,簡單來說是指重視團體社群、共享性、一個人高興不是高興,一群人高興才是高興的精神。依據這樣的精神,開放式對話認為:「**一個人發病,是所有人一起調整讓他怎麼不那麼難受;**發病是所有人的責任,不是一個人的責任」。

圖片出處:講師PPT
開放式對話讓所有人(包括當事人、家人、朋友、專業人員)從一開始就加入會議,保有共同歷史,避免造成訊息不流通的狀況。由於治療會議是所有人共同參與的,因此也不會有專業人員私下的會議。
開放式對話納入病人的社會關係包括家人、朋友、同事、上司的意見都能被納入決策中討論。雖然傳統醫療也會找家人討論,但開放式對話會到當事人的家中,並且以當事人中心協調社會關係(例如:誰能做什麼調整)藉此協助並提供社會支持,同時避免當事人過度依賴醫療資源。
治療會議進行的地點是以當事人需求為主,可以是家裡、機構、工作場所,能讓當事人感到自在的空間。開放式對話保有很大的彈性,依照當事人的界線與需求為考量決定行動方案並嘗試,任何方案都是經過討論的,而非完全只聽從專業人員的建議。
開放式對話會直接將當事人所需要的資源引進,而不是轉介到其他單位,避免出現漏接、訊息不流通的情況。講師舉例說明,家暴或高風險個案因為問題過於複雜而需要轉介給多位專業人員,在轉介過程中容易發生漏接的情況。另外,講師推薦《穀倉效應》這本書來說明在專業分工下忽略整合反而失去效率。
講師提到,精神疾病患者在一生中可能會認識一百至兩百位專業人員,因為換病房或醫院的關係,必須要不斷重述自己發生的故事。開放式對話是以一個固定團隊讓當事人的心理照護能被長期維持。開放式對話的服務不會有結案標準,而是以當事人為主,若當事人復發則會盡量找回同樣的團隊。
「如果他需要穩定關係支持,為什麼不給他,而是要給他破碎的關係。」(剩下醫療關係,社會關係沒有太多介入方式,因為身邊的人都遠離了)
當我們處於不確定的狀態時就會想要控制,講師說,愛加上焦慮就會形成一種控制。開放式對話要避免不成熟的決策、避免直接地診斷、判斷,因為並不知道有何種方案才是一定有效的方案,因此要容忍不確定性和模糊地帶。
講師提到,對話的目的不是要改變、治療,而是用新的語言去描述尚未/無法被定義的經驗。

圖片出處:講師PPT
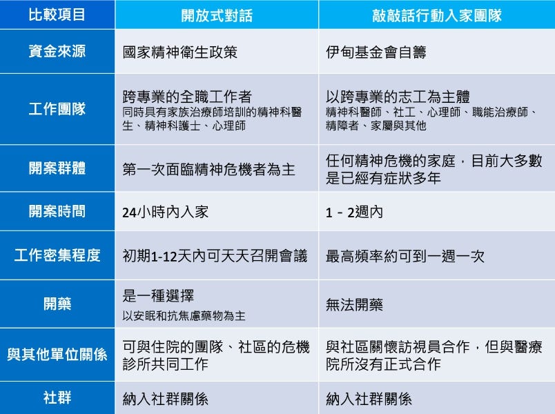
講師以自身經驗分享開放式對話在台灣的案例,也就是由伊甸基金會活泉之家志工組成的「敲敲話行動入家團隊」。講師提到,目前已嘗試兩年的時間,服務二十幾個家庭,未來希望能夠擴大規模,目前正在與衛福部心口司、社家署討論。令人佩服的是,團隊成員除了活泉之家的工作人員之外都是自願參與的志工,其中包括有相關經驗的家屬和照顧者,藉由分享自己照顧和陪伴的經驗來幫助更多遭遇相同狀況的人。
聽完課程簡介後,讓人覺得**開放式對話(Open Dialogue)**是非常理想的服務模式,可以補足傳統精神醫療的缺點和矛盾。開放式對話可以說是不同於現在精神醫療的邏輯和工作方法,相較於現行醫療注重「效率」,開放式對話的民主精神必定會耗費大量的時間。今天聽完之後,實在讓人很期待實體演練的課程會如何進行。